Python installation in Windows
https://www.python.org/ftp/python/pymanager/python-manager-26.2.msix From Windows PowerShell please see python –versionPython 3.14.5 Now in VS Code or bash terminal in Windows...
https://www.python.org/ftp/python/pymanager/python-manager-26.2.msix From Windows PowerShell please see python –versionPython 3.14.5 Now in VS Code or bash terminal in Windows...
So, you’ve probably seen the news about the internal code exposure. It sounds like a sophisticated breach, but...
Pre-training is the phase where we teach a model how language works. Before a model can answer questions,...
AI application now a days are not only generating texts , but also images, audio and videos. The...
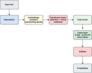
A token is a piece of text the model understands. It may be: Now each token will have...
The attention heads live inside the Transformer layer Each Transformer layer actually contains two main parts: 1 Multi-Head...
The model scores (logits) come from the last neural network layer of the transformer. After many transformer layers,...
When LLM predict the next word, it first gives scores for every possible words from the transformer stage...
In a competitive job market, your profile needs to be more than a chronological list of responsibilities. To...